郑州“7·20”特大暴雨灾害发生后,党中央、国务院高度重视,第一时间对防汛救灾、灾害调查等作出部署。河南省公安机关对涉嫌违法犯罪的8名企业人员立案侦查并依法逮捕,河南省纪检监察机关按照干部管理权限,依规依纪依法对灾害中涉嫌违纪违法的89名公职人员进行严肃问责。
郑州地铁集团有限公司地铁5号线五龙口站停车场建设工程设计项目负责人魏平安、北京城建设计发展集团股份有限公司郑州地铁5号线项目负责人汪鹏、河南五建建设集团有限公司南四环项目部指挥长郭文胜等8人涉嫌工程重大安全事故罪、重大责任事故罪,被公安机关立案侦查并依法逮捕。
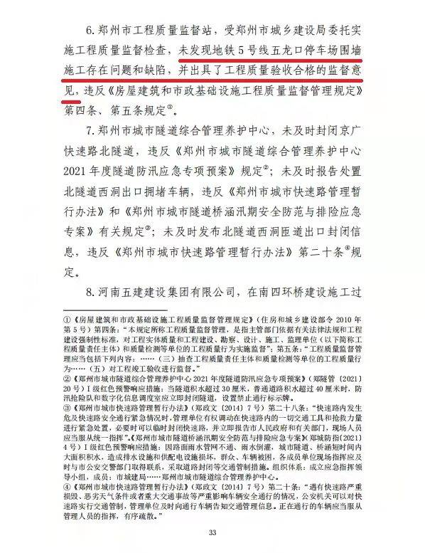
调查认定:这是一起由极端暴雨引发严重城市内涝,涝水冲毁停车场挡水围墙、灌入地铁隧道,造成14人死亡。郑州地铁集团有限公司擅自变更设计,未上报发改委审核,设计单位违规向施工单位提供白图,郑州地铁集团有限公司违规同意采用白图施工,施工单位违规采用白图施工,质监站未发现问题和缺陷,并出具了工程质量验收合格的监督意见。郑州市雨水管道仅2400余公里,196.3亿海绵投资,实际与海绵城市相关的仅占32%,用于景观、绿化等占近56%。
注:白图并不是图纸的颜色是白的,而是指非正式图纸,即是指没有加盖出图章、注册建筑师、结构师等签章的图
根据国务院《建设工程勘察设计管理条例》第二十八条规定,建设单位、施工单位、监理单位不得修改建设工程勘察、设计文件;确需修改建设工程勘察、设计文件的,应当由原建设工程勘察、设计单位修改。经原建设工程勘察、设计单位书面同意,建设单位也可以委托其他具有相应资质的建设工程勘察、设计单位修改。修改单位对修改的勘察、设计文件承担相应责任。施工单位、监理单位发现建设工程勘察、设计文件不符合工程建设强制性标准、合同约定的质量要求的,应当报告建设单位,建设单位有权要求建设工程勘察、设计单位对建设工程勘察、设计文件进行补充、修改。建设工程勘察、设计文件内容需要作重大修改的,建设单位应当报经原审批机关批准后,方可修改。

我院已完成河北、广东,山西,湖南、湖北、海南,黑龙江、江西,安徽,云南,山东,四川,贵州,新疆,甘肃,广西,浙江、福建、陕西、吉林,青海,重庆,宁夏,江苏的备案,也能承接各省份的传图,诚邀有志之士项目合作—加盟成立分院,资质盖章,网上传图等!